0512-80663500(总机) 0512-80663600(门诊)
0512-80663605(急诊) 0512-80663688(体检中心)
首页
医院概况
医院简介
就医环境
医疗装备
电话号码
信息公开
物价公示
医院动态
通知公告
集团动态
电话号码
科室导航
特色专科
临床科室
医技科室
电话号码
专家和技术骨干
体检中心
科室介绍
中心特色
专家介绍
体检指南
体检套餐
电话号码
就医指南
预约挂号
门诊排班
急诊就医指南
门诊就医指南
住院就医指南
电话号码
优抚优待
优抚优待
电话号码
党建文化
党建动态
工会之家
医德医风
医院文化
电话号码
人事招聘
招聘信息
应聘流程
简历模版
电话号码
常见问题问答
联系我们
联系方式
电话号码
院长信箱
医养结合
医养结合
医养结合
当前位置:
首页
医养结合
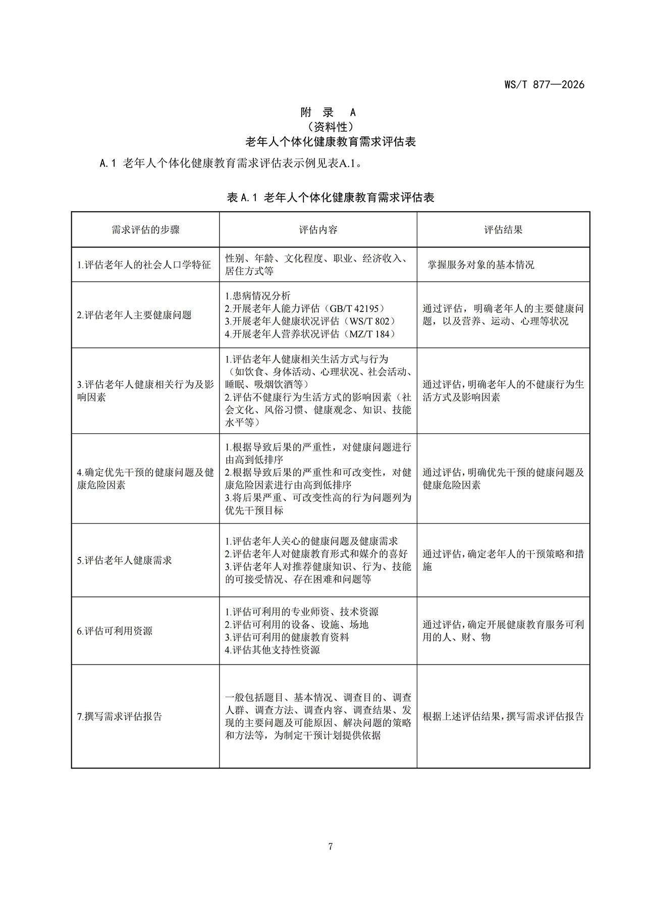
医养结合健康教育服务标准
发布时间:2026/3/19 15:06:07
浏览:1037次
来源:中华人民共和国国家卫生健康委员会
.