0512-80663500(总机)  0512-80663600(门诊)
0512-80663605(急诊)  0512-80663688(体检中心)
健康知识
当前位置: 首页 健康知识
国家卫生健康委发布开展2025年“全国爱牙日”宣传活动的通知
发布时间:2025/9/4 18:14:59浏览:1025次


2025年9月20日是第37个“全国爱牙日”。为贯彻落实《健康中国行动(2019-2030年)》《健康口腔行动方案(2019-2025年)》有关要求,促进人民群众掌握口腔保健知识,提升口腔健康素养水平,形成口腔健康行为习惯,现就做好2025年“全国爱牙日”宣传活动有关事宜通知如下:

一、活动主题

2025年“全国爱牙日”的宣传主题是“口腔健康 全身健康”,副主题是“减糖控体重 护牙促健康”。通过爱牙日活动,进一步增强口腔健康是全身健康重要组成部分的认知,加大口腔防治知识的宣传教育,普及口腔保健知识,推动形成“主动护牙、科学控糖”的健康生活方式,切实助力全民口腔健康与全身健康水平的提升。

二、活动内容及安排

(一)高度重视,统筹多方资源开展宣传活动。各地要高度重视口腔健康宣教工作,加强组织领导,统筹各方资源,广泛动员社会组织、企事业单位、基层社区等力量,开展宣传教育活动。国家口腔医学中心、国家口腔区域医疗中心以及相关学协会等社会团体,要充分发挥专业优势,组织医务人员在专门活动及日常诊疗工作中积极开展科普宣传,引导人民群众重视口腔疾病防治,了解常见口腔保健知识。

(二)创新形式,利用多种渠道扩大宣传效果。各地要将主题日宣传活动与常规科普宣传有效结合,注重传播信息的专业性、科学性、针对性和趣味性,创新宣传形式和载体,开发科普文章、短视频、漫画等宣传作品,充分发挥新媒体优势,通过各类主流传播渠道,扩大宣传覆盖面,提升宣传效果。

(三)突出重点,围绕主题加强宣传力度。各地要突出重点,以口腔健康与全身健康的关系为切入点,围绕减糖对于维护口腔健康、控制体重以及防控慢性病的重要性,分享健康生活方式,加大口腔健康科普宣传力度。要结合实际情况走进学校、社区、基层机构等,开展贴近人民生活、群众喜闻乐见的宣传活动,提高人民群众口腔健康素养水平,促进口腔健康行为养成。

三、其他相关安排

为便于各地更好地开展主题宣传活动,我委委托中华口腔医学会、中国牙病防治基金会、中国疾病预防控制中心等机构及专家共同编制宣传海报、口腔健康核心信息,为宣传活动提供技术支持。宣传海报源文件可在中华口腔医学会、中国牙病防治基金会官网自行下载,各地可根据当地情况编印制作相关宣传材料。


附件:1.图片2025年“全国爱牙日”宣传海报


1.jpg



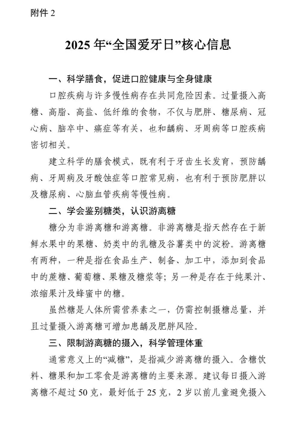
2.图片2025年“全国爱牙日”核心信息


2.jpg
3.jpg
4.jpg




国家卫生健康委办公厅

2025年9月1日

(信息公开形式:主动公开)




来源:国家卫生健康委官网



.